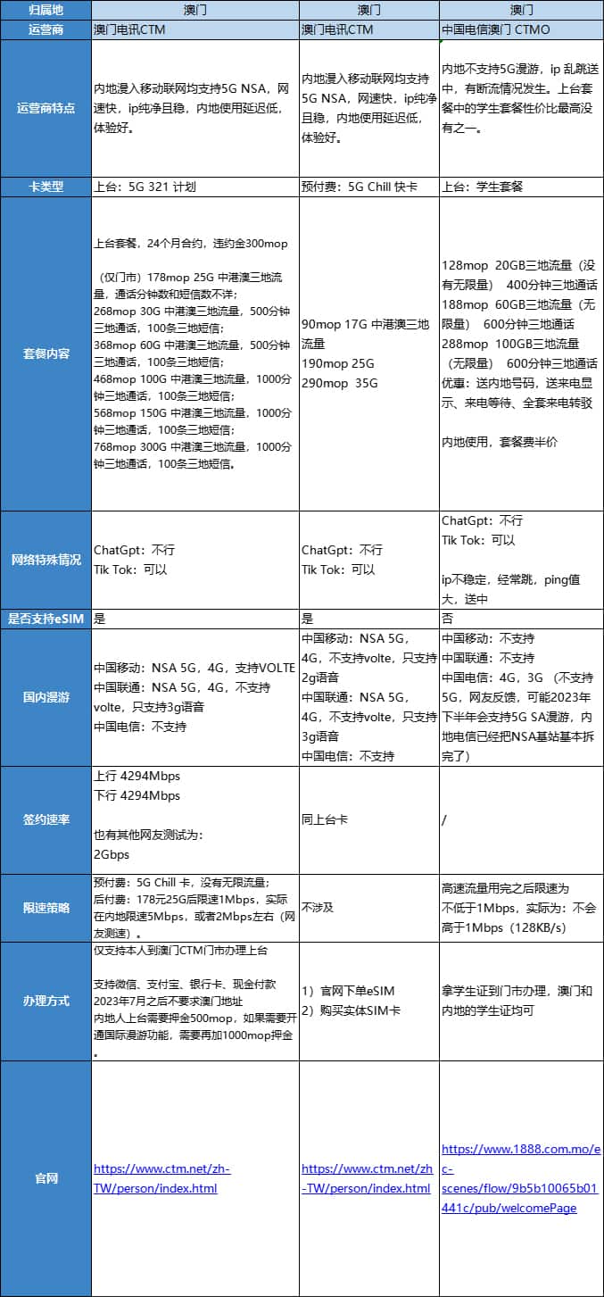
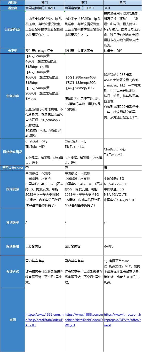
海外运营商 超详细汇总整理,适合内地上网的港澳运营商套餐介绍,是网友整理的,非常详细。文档以表格的形式整理出了港澳适合在内地上网的套餐,外加一个马来西亚预付费celcom的套餐,供大家参考。没有最好的套餐,只有最适合自己的套餐。
文中也将HK的上台卡套餐贴了2个,主要是用于对比,HK上台的套餐价格非常高,对于HK 上台,建议经济实力足够,且确实需要的人去办理,本身HK上台办理门槛也比较高。



分享目的仅供大家学习和交流,您必须在下载后24小时内删除! 2. 不得使用于非法商业用途,不得违反国家法律。否则后果自负! 3. 本站提供的源码、模板、插件、软件、等等其他资源,都不包含技术服务请大家谅解!内容投诉
资源库 » 海外运营商 超详细汇总整理 适合内地上网的港澳运营商套餐介绍
资源库 » 海外运营商 超详细汇总整理 适合内地上网的港澳运营商套餐介绍